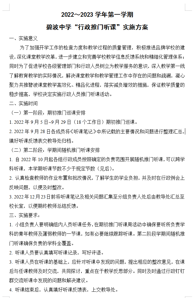
问渠那得清如许,为有源头活水来——碧波中学实施“行政推门听课”活动
为了加强对教师教学过程的质量管理,促进教师成长,积极推进品牌学校的建设,深化课堂教学改革,进一步建立和完善学校教学信息反馈系统和精细化管理体系,碧波中学在新学年正式实施“行政推门听课”活动。
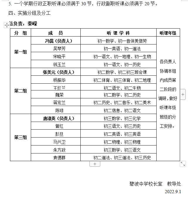
这是一次新的尝试、新的挑战,为了保证活动的切实有效,校长室和教导处精心规划了实施方案,真正做到了有部署、落实处、全覆盖,以保证每位行政都能走入课堂,了解课堂,深入课堂。


从9月5日起,行政人员便开始了第一阶段的推门巡课,认真聆听了每一位教师的课堂,细心观察,用心记录。一方面,他们对教学过程的完整性、新课标的落实度、教学策略、教学方法和课堂效果等进行了全面的了解;另一方面,重点关注教师的情境创设以及导问设计,关注学生的学习状态及学习效果。

课后,行政人员与上课教师进行及时交流,共同探讨。针对听课中发现的问题,行政人员诚恳地提出改进的办法和建议。上课教师课后也第一时间反思自己课堂的不足,并提出困惑,与行政听课教师相互探讨,虚心学习。大家在研讨中一起反思、总结,共同进步。


老师们经此活动,启发颇多,及时撰写了课后反思。


通过此次活动,听取语文组其他老师的建议后,我深刻认识到本课的不足之处:
1.要注意赏析对象与本文写作主体的勾连。本文的标题是“雨”,写的其他景、物、人、事都是与雨有关的,不能脱离雨而单独分析。
2.教学形式应新颖多样。在“品美”的过程中,除手法探究,还可以采用朗读、表演、绘画等多种多样的形式,让学生体会到语言文字的美,避免课堂枯燥。
3.课堂要有适当的留白。并不是带着学生将文本剖析透彻就是一堂完整的好课,更恰当的做法应该是选择赏析重点,然后剩余部分以课堂小练的形式呈现出来,学生自主探究,这样可以训练他们的知识迁移能力。

我在初二(11)班开设了一节阅读课。本节课以DIY为主题,通过手工制作的视频进行导入,激发了学生的学习兴趣。并通过多种阅读方式,如略读、寻读、精读来提高学生的阅读能力。基于新课标中对学生思维品质的培养,在精读环节,我从学生的生活经验和认知水平出发,提出了一些高于文本的问题让学生进行思考回答。
本节课虽结构完整,形式多样,但也有一些不足之处。如话题间衔接要更为自然简洁;文章复述要给予学生充足时间思考准备。

通过此次教研活动,听取了各位老师的意见后,我深刻认识到了需要改进的地方。
1.在讲课时,语言要严谨慎重,不能产生科学性的错误。
2.关于热机的讲解,可以贴合实际情况,通过汽车发动机的例子,让学生更深刻理解它的工作循环。
3.在讲解时,可以利用实物投影,可以让后排学生清晰地观察汽油机的构造,以及它的工作过程。
4.注重实验,在课前反复试验,达到最好的实验效果。

通过此次听课活动,我深刻认识到了需要改进之处:
1.在做示范时要充分考虑到每一位学生,多个面进行动作示范。
2.对学生进行评价时要有概括性,也要有具体性,对表现优秀的学生或小组着重表扬。
3.课堂中学生的练习密度和强度可以适当增强,增加学生的练习时间和练习次数,既要学生学会技术动作,又要充分锻炼到其体魄。
为了让“行政推门听课”真正落实到位,有效地反哺教师的教学,行政人员将《听课笔记》中所记载的主要情况和问题进行整理汇总,以便学校全面了解各任课教师的教学情况,也便于及时调整学校工作计划。
“行政推门听课”活动是碧波中学一次新的尝试,旨在让学校各级管理部门和行政人员树立为教学服务的意识,深入教学第一线了解教育教学的实际情况,解决课堂教学和教学管理工作中存在的问题和疏漏,凝心聚力共推碧波课堂教学高效化、精品化进程,保证教学质量的稳步提高。相信,这项活动必然会为学校注入清新活水,扬起革新风帆!
