【特色圆梦舰】木渎培东教育集团碧中校|欢迎你!(三)
让平凡的孩子开始优秀,
让优秀的孩子成为精英!
碧波中学于2001年建成,坐落在苏州吴中经济技术开发区,东临澹台湖,北依大运河,西接石湖,南面太湖,是开发区初中优质教育的窗口之一。
学校依水傍湖,取名碧波,与水有缘;春秋时期的澹台子羽在姑苏城南结庐修学,把中原文明融入江南,溯文有源,澹台湖因此闻名。因此学校承载“智慧启迪”的教育传统,以“每天进步一点点”为校训,以不息为本,以日新为道,弘扬志高博学、尚善润德、笃行有恒的碧波文化精神品质,依托“碧波杏坛”积极开展多元师生活动,接续千年文脉。
石湖路校区
二十余载惠风和畅,慧学善学。碧波中学向来重视学生的素质教育,积极创造条件,开设形式多样、生动活泼、健康向上的跨学科综合活动,引导学生真组织、真实践、真探究,培养综合实践应用能力和创新精神。
社团是学校课堂教学的延伸性活动,是进一步深化教育教学改革,全面实施、推进素质教育,提升核心素养的一个重要体现,学校组建了诸如凌波戏剧社、扁舟文学社、碧波庄园、扬帆广播站、机器人社团、体操队……各类学生社团,经常开展课本剧表演、辩论赛、班歌比赛、主题演讲等活动。学校根植吴地优秀传统文化,联合吴文化博物馆,开展了馆校育人项目的合作,打造了融合语文、历史、地理、美术等学科的博物社团课程,创新了戏剧、水文化、博物世界等项目课程的共建方式,既拓宽了学生视野,博学广知历史传承,又实现了文化育人,特色发展共生同成。2022年,我校节目《姑苏绣郎》荣获第十四届“三话”比赛吴中区特等奖;话剧《寻槎记》荣获苏州市一等奖第一名。
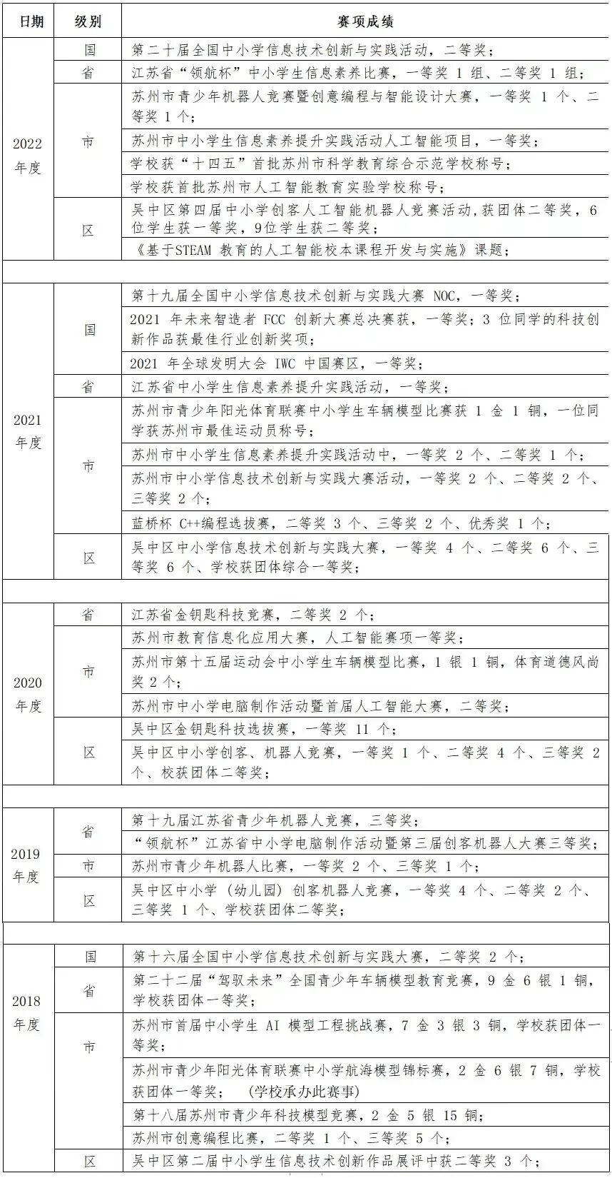
2022年度学校在各级各类科创比赛中成绩显著,硕果累累。在第二十届全国中小学信息技术创新与实践大赛中荣获人工智能赛项国家级二等奖;“领航杯”江苏省中小学生信息素养提升实践活动,机器人赛项获省级一等奖,人工智能赛项获省级二等奖;第二十一届江苏省青少年机器人竞赛获省级三等奖;苏州市青少年机器人竞赛暨创意编程与智能设计大赛获市级一等奖、二等奖;苏州中小学信息技术创新与实践大赛中获市级一等奖;吴中区第四届中小学创客人工智能机器人竞赛活动中,学校获团体二等奖、个人一等奖3项、个人二等奖5项。
碧波中学还有哪些社团呢,有好奇心的你快来一睹为快吧!
党的二十大报告中提到:我们要坚持教育优先发展,要办好人民满意的教育。碧波中学将全面贯彻党的教育方针,落实立德树人根本任务,为培养德智体美劳全面发展的社会主义建设者和接班人赓续接力!
木渎培东集团碧中校,
诚挚等待优秀的你!
汪国真
我们可以欺瞒别人
却无法欺瞒自己
当我们走向枝繁叶茂的五月
青春就不再是一个谜
向上的路
总是坎坷又崎岖
要永远保持最初的浪漫真是不容易
有人悲哀
有人欣喜
当我们跨越了一座高山
也就跨越了一个
真实的自己
祝愿即将跨进碧波校门的你:
每天进步一点点!
